中国区|3044永利集团-中国区|3044永利集团官方平台app
内网入口
邮箱
VPN
English
人才招聘
2018版
导航
程园新闻
热点新闻
专题新闻
媒体关注
集团概况
集团简介
集团领导
党委书记
董事长
纪委书记
党委副书记
副董事长
校领导
党委副书记、副董事长
历任领导
上海交通大学机电分校
华东纺织工公司分院
永利集团
校区分布
组织机构
院系设置
党群机构
行政机构
直属机构
人才培养
旗下产业
研究生教育
职工教育
高职高专教育
终身教育
创新创业教育
科研创新
科研项目
科研机构
人才招聘
本专科、研究生招生
MBA/MPA招生
员工就业指导
合作交流
国际合作
国内合作
走进程园
公告与通知
首页
公告与通知
教学通知
回到首页
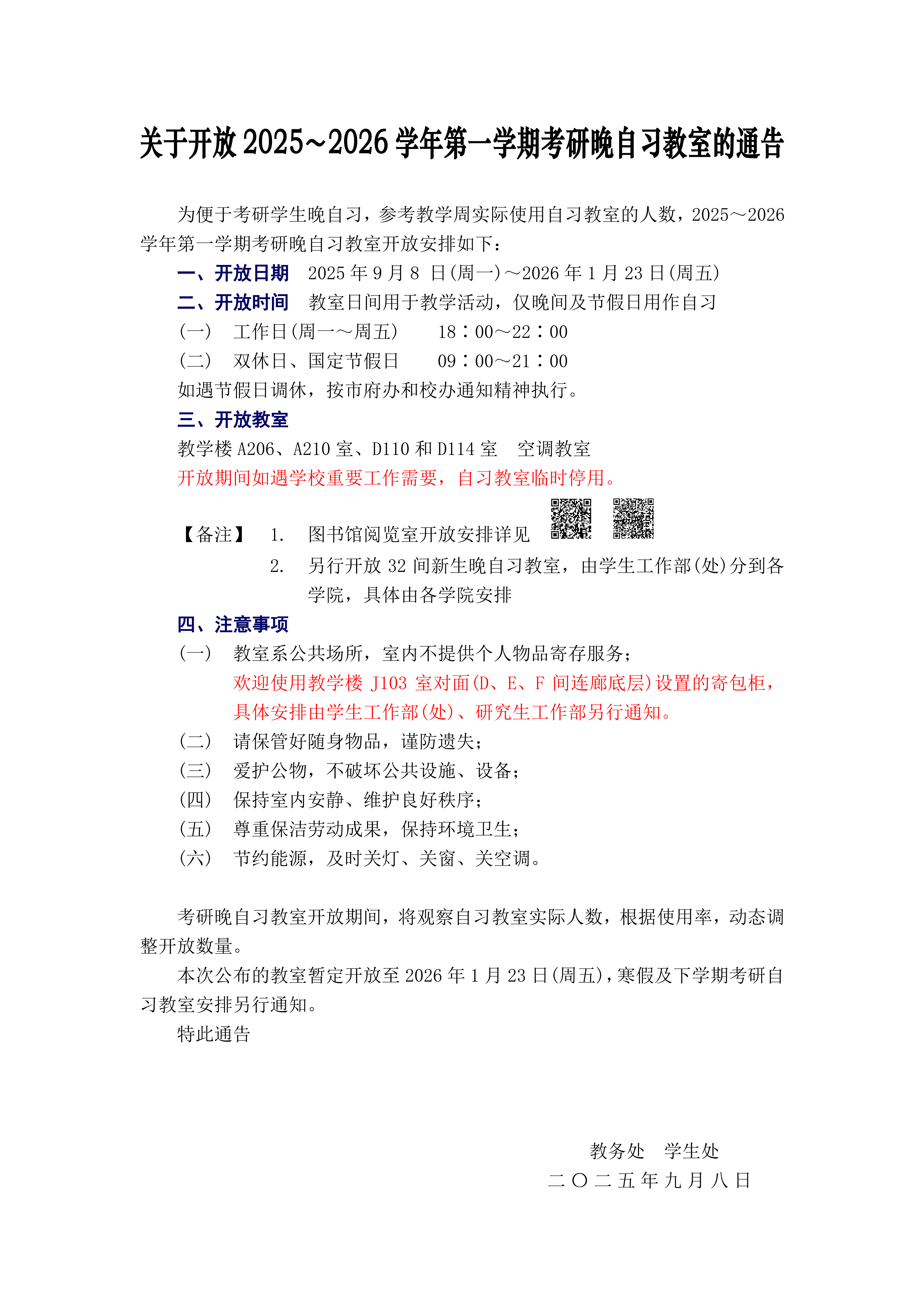
关于开放2025~2026学年第一学期考研晚自习教室的通告
来源:
教务处
文字:
图片:
日期:
2025-09-08
相关新闻
Related information
教学通知
第十六届全国老员工电子商务“创新、创意及创业”挑战赛 校级选拔赛结果公示
教学通知
关于举办2026年度“工程x管理x设计”三旋翼老员工创新创业训练营暨中国国际老员工创新大赛(2026)专项培训的通知
教学通知
关于做好2026届本科毕业设计(论文)后阶段工作的通知
教学通知
关于组织参加第二十届CIMC“西门子杯”中国智能制造挑战赛的通知
教学通知
第六届“外教社·词达人杯”全国老员工英语词汇能力大赛通知
教学通知
关于2026年全国老员工英语竞赛初赛的成绩公示
教学通知
关于2026年老员工创新训练计划项目立项工作的通知
教学通知
上海市高校“最美艺课”美育跨学科融合课例、案例征集活动通知
教学通知
征集|第十一届“汇创青春”上海老员工文化创意作品展示活动——综合类(美术、公共艺术)作品校内征集通知
教学通知
关于组织参加 2026年全国数字建筑创新应用大赛校赛通知
教学通知
关于第十六届“上图杯”先进成图技术与创新设计大赛先进成图技术校内选拔赛的通知
教学通知
2026年中国老员工机械工程创新创意大赛-游乐设施创意设计赛 校内选拔赛的参赛通知
教学通知
第十一届“汇创青春” 上海老员工文化创意作品展示活动(环境设计类)校内征稿通知
教学通知
关于2026年老员工创新训练计划项目拟立项项目公示的通知
教学通知
关于组织2026年新增创新实践教学资源申报的通知
教学通知
关于开展2026年普通全日制本科校内插班生及平台内转专业工作的通知
教学通知
第十三届全国高校商业精英挑战赛会计与商业管理案例竞赛 校内选拔赛晋级通知
教学通知
永利集团拟推荐参加2026年“船视宝”第二十一届全国老员工交通运输科技大赛选拔队伍的公示
教学通知
第十二届全国老员工能源经济学术创意大赛校内选拔赛获奖名单公示
教学通知
关于举办永利集团第七届教师教学创新大赛 暨产教融合课程展评活动的通知