中国区|3044永利集团-中国区|3044永利集团官方平台app
EN
集团首页
英文版
关于我们
3044永利集团简介
党政班子
学术组织
组织机构
团队队伍总览
公司教授队伍
大学数学系
应用数学系
应用统计系
大学物理系
光电物理系
物理实验中心
应用数学研究所
数据科学与人工智能研究中心
人才培养
人才培养新闻
旗下产业
研究生教育
学科竞赛
产教融合
党建工作
科学研究
科研动态
学术道德和学术规范
会议通知
科研通知
科研平台
员工工作
员工事务
党团活动
产学合作
就业招聘
员工工作
集团通知
对外交流
ASIIN认证
ASIIN认证简介
集团首页
英文版
关于我们
3044永利集团简介
党政班子
张朝民书记
王国强经理
梅元媛副书记
吴建宝副经理
郑中团副经理
学术组织
组织机构
团队队伍总览
公司教授队伍
国家级高层次...
教授队伍简介
大学数学系
应用数学系
应用统计系
大学物理系
光电物理系
物理实验中心
应用数学研究...
数据科学与人...
研究中心简介
研究中心成员
人才培养
人才培养新闻
旗下产业
本科专业及培...
教学成果及建...
本科公司产品...
本科生教学服...
制度文件
教学通知
研究生教育
招生信息
培养方案
导师简介
硕士研究生答...
导师双向选择...
学位授权点建...
研究生常用通...
研究生规章制...
学科竞赛
产教融合
企业专家进课...
党建工作
科学研究
科研动态
学术道德和学...
会议通知
科研通知
科研平台
员工工作
员工事务
党团活动
产学合作
就业招聘
员工工作
集团通知
对外交流
ASIIN认证
ASIIN认证简...
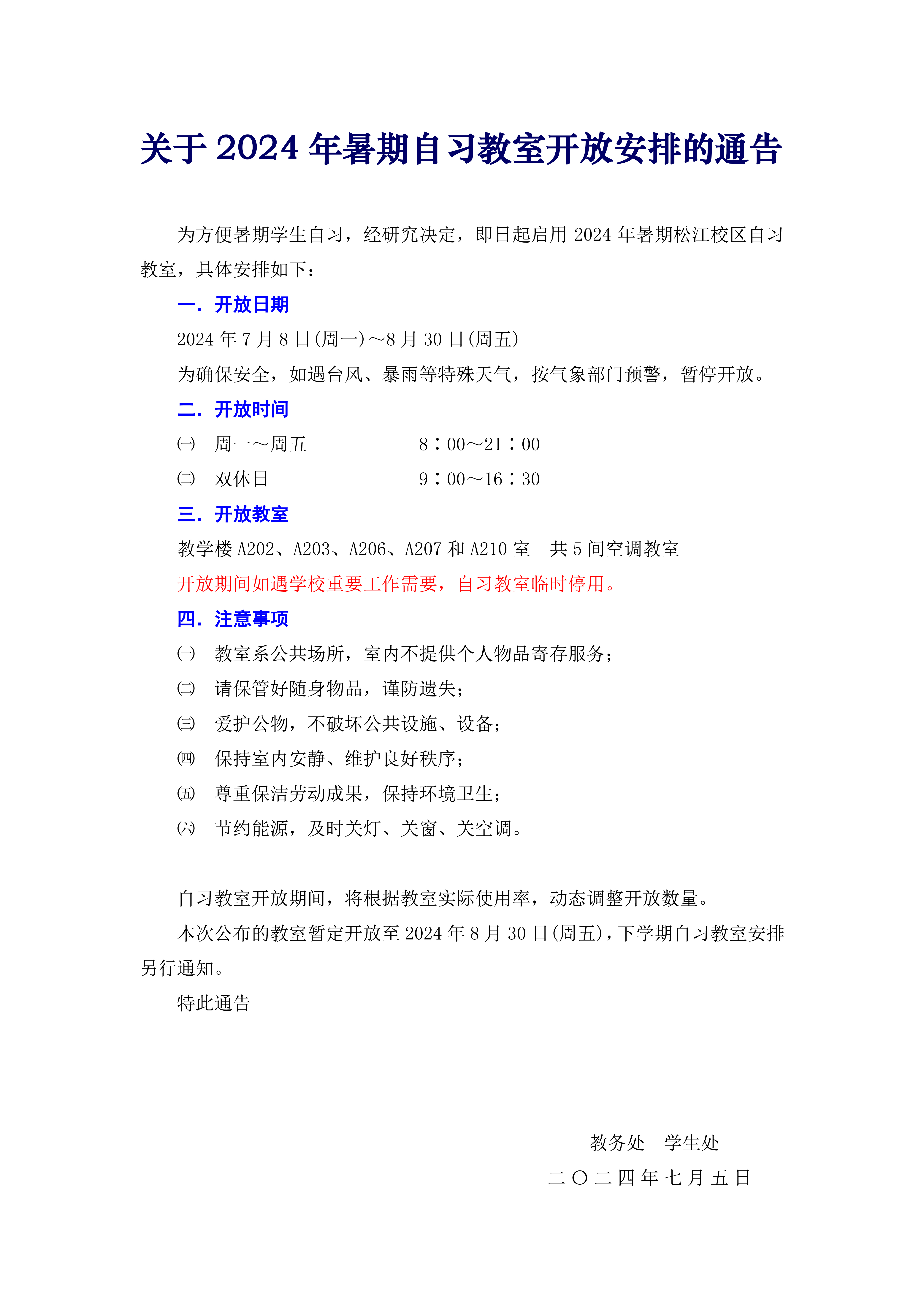
关于2024年暑期自习教室开放安排的通告
发布者:熊浩
发布时间:2024-12-03
浏览次数:
10